常见食物草酸含量表
云祈yc2025-06-27 19:40:55【个人博客日记】
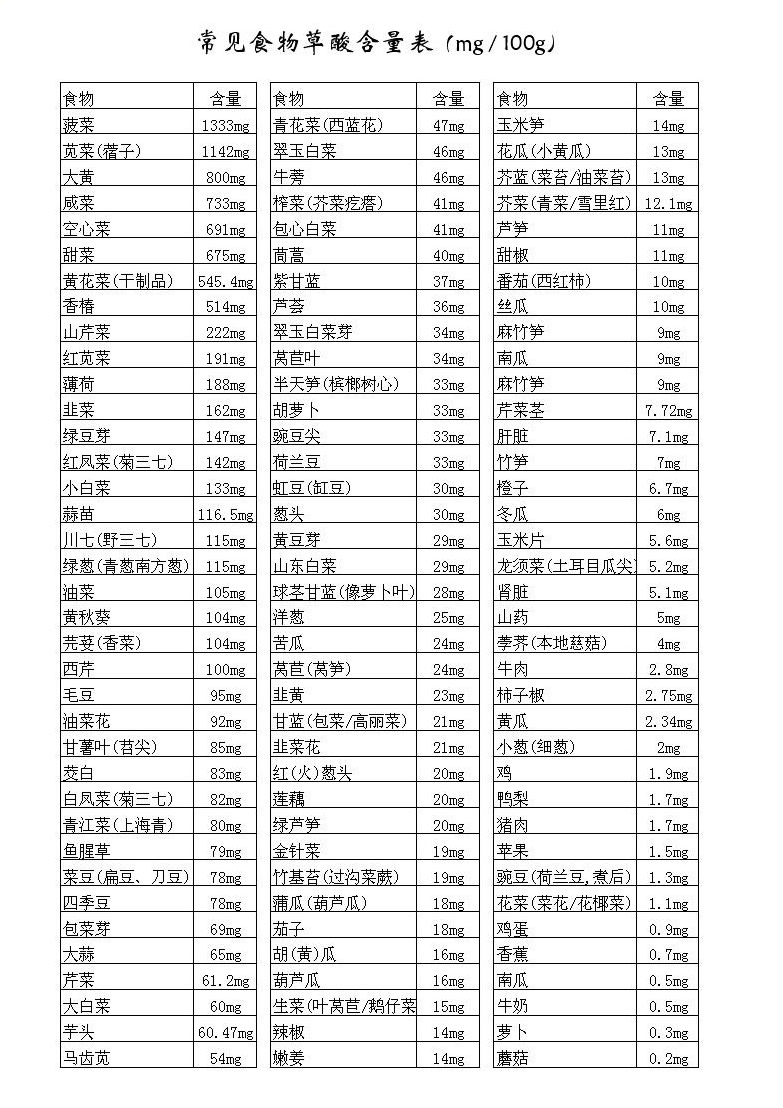
简介据说吃草酸含量高的食物和钙结合,就会容易出现结石,所以就网上收集了这张表。不过最近又听说,把玉米须洗净晒干,打粉,和鸡内金一起煮水喝,久服就能化石,不知道有没有效果,但是个人认为还是平时多注意比较好...
据说吃草酸含量高的食物和钙结合,就会容易出现结石,所以就网上收集了这张表。不过最近又听说,把玉米须洗净晒干,打粉,和鸡内金一起煮水喝,久服就能化石,不知道有没有效果,但是个人认为还是平时多注意比较好,不能吃太多草酸的食物。

转载:感谢您对云祈yc的博客网站平台的认可,以及对我们原创作品以及文章的青睐,非常欢迎各位朋友分享到个人站长或者朋友圈,但转载请说明文章出处“云祈yc的博客”。
很赞哦!